
一、差模干擾和共模干擾
在電磁兼容領域,電壓和電流的變化通過導線傳輸時有兩種形態,一種是兩根導線分別做為往返線路傳輸,我們稱之為"差模";另一種是兩根導線做去路,地線做返回傳輸,我們稱之為"共模"。
1.1差模干擾:存在L-N在線之間,電流從L進入,通過整流二極管的正極流動,然后通過負載流動,通過熱地流二極管,然后返回到整流二極管N,在這條路徑上,有高速開關的大功率裝置和反向恢復時間很短的二極管。這些裝置產生的高頻干擾將通過整個電路,這些電路將被接收器檢測到,導致傳導超過標準。
1.2共模干擾:由于地球與設備電纜之間存在寄生電容,地球與電纜之間會產生共模電流,導致高頻干擾噪聲。
下圖顯示了由差模干擾引起的傳導FALL數據,測試數據的前端超標,是由差模干擾引起的:
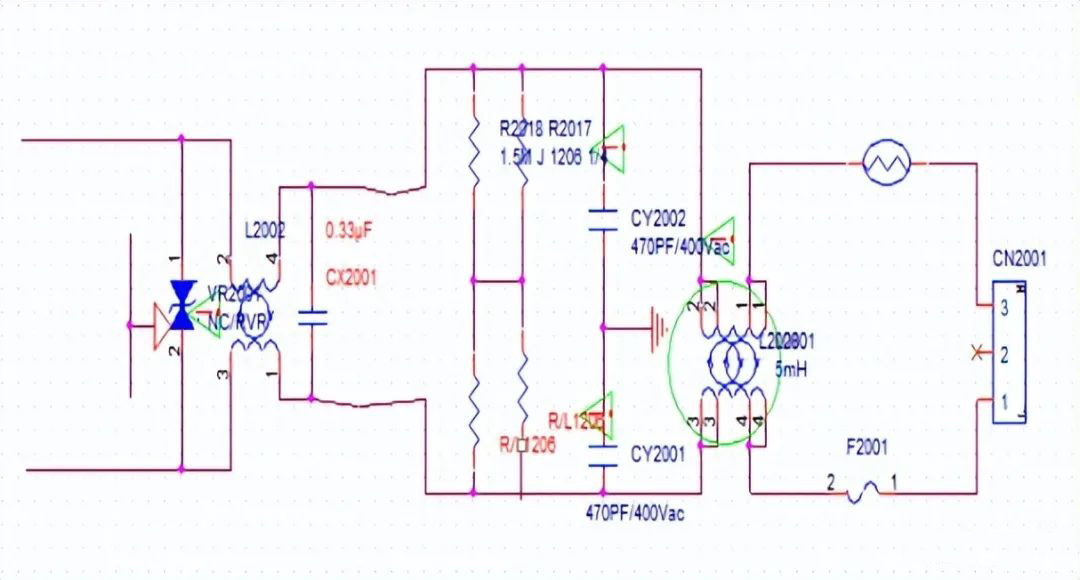
下圖為開關電源EMI原理部分:
圖中CX2001是一種安全的薄膜電容(當電容被擊穿或損壞時,表現為開路)。當它跨越L線和N線之間時,L-N當電流通過負載時,它們之間的電流將高頻雜波帶入電路。此時,X電容的作用是在負載和X電容之間形成一個電路,從而在電路中消耗高頻分流,而不是進入市場電源,即通過電容電容器的短路交流電源使干擾電路不會連接到外部。
整改差模干擾的對策:
1.增加X電容值
2.增加共模電感,利用其泄漏感抑制不良模具噪聲(由于共模電感具有多種繞組方式,雙線和繞組或雙線分開繞組)。在電磁兼容領域,無論采用何種繞組方式,由于繞組不緊密,線路長度不同,都會出現磁性泄漏,即一個線圈產生的磁性線不能完全通過另一個線圈,這使得L-N線之間有感應電勢,相當于L-N一個電感串聯)。
下圖為共模干擾測試FALL數據:
電源電纜與地球之間的寄生電容使共模干擾有一個電路,干擾噪聲通過電容流向地球,在地球上LISN-電纜-寄生電容-地面之間形成共模干擾電流,由接收器檢測到,導致傳導超標(這也可以解釋為什么有些主板在傳導測試過程中不通過接地,一根地線就超標。USB當模式不接地時,電流電路只能通過L-二極管-負荷-熱地-二極管-N,共模電流共模電流LISN,LISN檢測到的噪聲很小。當主板的冷地與地面直接連接時,電纜與地面之間存在電路。此時,如果共模噪聲未被前端檢測到LC如果過濾電路被吸收,傳導就會超標)
整改共模干擾的對策:
1.增加共模電感
2.調整L-GND,N-GND上的LC濾波器,濾除共模噪聲
3.主板盡量接地,減少對地阻抗,從而減少電纜與地球之間的寄生電容。
二、產品電磁兼容騷擾源有:
1.設備直流電源整流回路:工頻線性電源工頻整流噪聲頻率上限可延長至數百kHz;開關電源高頻整流噪聲頻率上限可延長至幾十個MHz。
2.電動設備直流電機的電刷噪聲:噪聲頻率上限可延長至數百MHz。
3.變頻調速電路的騷擾發射:開關調速電路騷擾源的頻率從幾十個不等kHz到幾十MHz。
4.電磁感應加熱設備電磁騷擾發射:騷擾源主頻數十kHz,高級諧波可以延伸到幾十次MHz。
5.開關噪聲:機械或電子開關動作產生的噪聲頻率上限可延長至數百個MHz。
6.設備開關電源開關電路:騷擾源主頻數幾十個kHz到百余kHz,高級諧波可以延伸到幾十次MHz。
7.晶體振動和數字電路電磁騷擾智能控制設備:騷擾源主頻數十kHz到幾十MHz,高級諧波可以延伸到數百
8.電動設備交流電機的運行噪聲:高次諧波可延伸至幾十次MHz。MHz。
9.微波設備微波泄漏:騷擾源主頻數GHz。
10.各種自動控制設備的信息技術設備和數字處理電路:騷擾源主頻數十個MHz到數百MHz(通過內部倍頻主頻可字GHz),高度諧波可以延伸到十幾個以上GHz。
11.電視電聲接收設備高頻調諧回路的本振及其諧波:騷擾源主頻數十MHz到數百MHz,高度諧波可以延伸到數GHz。